ESP32 CAN

The ESP32 has an integrated CAN controller and therefore doesn’t necessarily need an external controller. Some variants (ESP32-C5, ESP32-C6, ESP32-P4) have multiple CAN controllers - see Multiple CAN Controllers below. You only need to specify the RX and TX pins. Any GPIO will work.

# Example configuration entry
canbus:
  - platform: esp32_can
    tx_pin: GPIOXX
    rx_pin: GPIOXX
    can_id: 4
    bit_rate: 50kbps
    on_frame:
      ...

Configuration variables

  • rx_pin (Required, Pin): Receive pin.

  • tx_pin (Required, Pin): Transmit pin.

  • rx_queue_len (Optional, int): Length of RX queue.

  • tx_queue_len (Optional, int): Length of TX queue, 0 to disable.

  • tx_enqueue_timeout (Optional, Time): Maximum time to wait when the TX queue is full before dropping the message (by default, this is set to the time it takes to send 10 CAN messages at the given bit rate).

  • All other options from Canbus.

The following table lists the bit rates supported by the component for ESP32 variants:

bit_rateESP32Other variants*
1KBPSx
5KBPSx
10KBPSx
12K5BPSx
16KBPSx
20KBPSx
25KBPSxx
31K25BPS
33KBPS
40KBPS
50KBPSxx
80KBPS
83K3BPS
95KBPS
100KBPSxx
125KBPS (Default)xx
250KBPSxx
500KBPSxx
800KBPSxx
1000KBPSxx

Other variants: ESP32-C3, ESP32-C5, ESP32-C6, ESP32-H2, ESP32-P4, ESP32-S2, ESP32-S3

ℹ️ Note

ESP32-C2 and ESP32-C61 do not have TWAI/CAN hardware and are not supported.

Multiple CAN Controllers

Some ESP32 variants have multiple CAN (TWAI) controllers:

  • ESP32-C5: 2 controllers
  • ESP32-C6: 2 controllers
  • ESP32-P4: 3 controllers

All other supported variants have a single controller. ESP32-C2 and ESP32-C61 do not have CAN hardware.

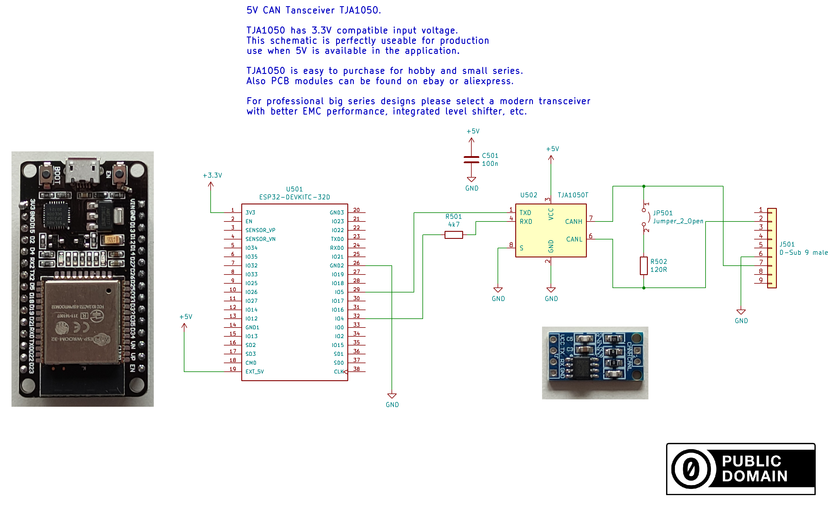
Wiring options

5V CAN transceivers are cheap and generate compliant levels. If you power your board with 5V this is the preferred option. R501 is important to reduce the 5V logic level down to 3.3V, to avoid damaging the ESP32. You can alternatively use a voltage divider here instead.

Image

If you prefer to only have a 3.3V power supply, special 3.3V CAN transceivers are available.

Image

See Also